「いまの本試験」で合格ラインを超える答案を書くために必要な2つの視点

「正解できる」以上の実力を求められているのが最近の論文式試験と言わざるを得ないです
未設定 2025.08.27
読者限定

いつもお読みくださいましてありがとうございます

今回のレターの最後に、『全肢解説』の決済サイトではじまった販促キャンペーンを紹介してます

1,000円分のポイント現金500円がプレゼントされるので、キャンペーンの適用条件をご確認ください

今すぐキャンペーン詳細を確認したいときは公式サイトへ (画像をクリック)

今すぐキャンペーン詳細を確認したいときは公式サイトへ (画像をクリック)

***

先月に検証していた令和7年の論文式試験の答案のうち、商標の答案を三たび全面的に書き直しました

今年の商標の答案例は、これまでも「 全体を2,731 字 ⇒ 2,219字」に書き直していたものの、答案用紙に実際に書いて確認したところこれでも答案用紙4ページに収まりませんでした

そのため、さらにバッサリ「⇒ 1,962字」まで削りました

これによって解答が答案用紙4ページに収まる (+6行あまる)ことを確認し、そこからもう1回書き直して、現在「⇒ 2,073字」に至っています

こうやって1つの答案について、

  • 答案用紙4ページ以内に収める

  • 解答内容をより充実させる

  • 内容の濃さをキープしたまま、解答をより短くする

というのは、論文式試験の答案練習として受験生に日々やってほしいことそのものです

過去のレターで書いた、

という心構えは、論文式試験対策についても妥当するにはします

その一方で、残念ながらこと論文式試験については、1つの問題について答案を1度書いたくらいでは本試験で合格ラインを超えることはほぼムリです

ある問題について時間を測って答案を書いた、というのは、あくまでスタートラインです

かつての僕は、「受験生」だと自認しつつ、

「短答本試後の40日をがんばればワンチャン論文式試験も合格するのでは?」

だなんて夢を見ながら年単位で答案練習を先延ばしにしていました

そんな不良受験生だった僕に比べたら、もし現時点であなたが過去問の答案を1通でも書いたことがあるなら、その努力自体はすばらしいです

それでも、その地点から合格ラインを超えるステージへと到達するためには、日々の答案練習を習慣化しつつ、1つの答案の完成度を高める学習もまた必要だと考えてほしいです

いまの論文式試験は、

解答はできるけど、解答は制限時間内/答案用紙4ページに収まらない

解答時間が足りない・解答スペースが足りない

という2つの課題を乗り越えられた受験生のみが合格というステージに到達できるシビアな競争試験ですから、対策の主軸は、

1. 解答スピードを上げるためのトレーニング

2. 解答を4ページに収めるための試行錯誤

の2点に絞るのが理想です

とはいえ、この2つのメニューを日々こなしていくには、基礎力として、

正解筋の答案が書ける (時間オーバ・4ページオーバであっても)

が備わってることが土台です

特許・実用新案の出願系の問題について言えば、前回のレターまでで解説してきた、

の3つは、解答のベースを築くための基本問題に位置づけられます

その一方で、次の宿題としている平成19年の特許法・実用新案法 問題I(以下、「本問」という)は、直近の本試験と傾向が似ている、

解答時間が足りない・解答スペースが足りない

タイプの問題です

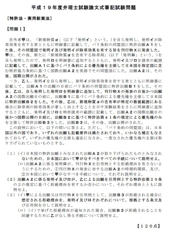
平成19年度弁理士試験論文式筆記試験問題 特許法・実用新案法 問題I

平成19年度弁理士試験論文式筆記試験問題 特許法・実用新案法 問題I

現時点での出来不出来/実力の有無にかかわらず、あなたがもし来年の論文式試験で合格を果たしたいのならば、本問について、

制限時間60分
答案用紙4ページ以内

で解答をまとめようと取り組んでみてください

また、来月の合格発表の結果を待っている受験生であっても、答案を書く筆力がどの程度キープできているかを計測する意味で、カジュアルな気分でよいので同じ条件で答案をサラサラ書いてみましょう

出題テーマ自体は口述試験でも事例問題として問われる可能性はあるから、口述試験に向けた対策としても、60分を使って取り組むだけの価値がある問題です

メールを読んで「へ~そーなんだ」で終わるのみならず、


  • 解答用紙を用意し、

  • 宿題の平19年の特実・問題Iを印刷して、

  • 机に向かえる60分の時間を見つけて、

  • 貸与法文集だけを参照して、

宿題に取り組んでほしいです

今日の残りの時間は、さっそく宿題に取り組む勉強時間として使ってもらえれば大変うれしいです

それでは、最後までお読みくださいましてありがとうございました

追伸:

【最大1,000円相当のpixivcobanがもらえる!】はじめてのピクシブかんたん決済応援キャンペーン

【最大1,000円相当のpixivcobanがもらえる!】はじめてのピクシブかんたん決済応援キャンペーン

『全肢解説』の決済方法として「ピクシブかんたん決済」*をはじめて使うと、支払い金額の10%分のピクシブコバン最大1,000円相当)をプレゼントとして受け取れます

このピクシブコバンは、次回の決済時に1ポイント=1円で使えるポイントです

またピクシブかんたん決済は、『全肢解説』のお求め時に選べる決済手段で、ネット銀行の1つであるみんなの銀行の口座残高が決済代金として支払われます

使い勝手としてはデビットカードみたいな感じです

(参照した公式サイトの記事:【PR】ピクシブかんたん決済で買い物してみた。

なお、みんなの銀行の口座開設時に紹介コードとして「xlICEjZo」を入力すれば、開設した銀行口座にて500円が現金で受け取れます

キャンペーンの詳しい適用条件は、公式サイトの記事をご確認ください

  短答の『全肢解説』論文式試験の答案例を含めて、僕自身が割引をすることは今後も予定していませんが、決済サイトでは時々こうしてキャンペーンがあるので、見つけたら今後もご紹介しますね  

追伸2:

本日は最後にもう1つ、僕が弁理士試験の受験対策について日ごろ感じている違和感を言語化しておきます

この記事は無料で続きを読めます

続きは、1702文字あります。
  • 複数の教材のページを行ったり来たりするだけで、受験生の脳はヘトヘトなんじゃないの?
  • 受験勉強をするのに講義の受講はタイパが著しく悪い
  • 合格までに自分が使い続ける教材として、(条文集のほかに)合格までに1つしか選べないとしたら、どの教材を選ぶか?
  • 過去問を1肢解くごとに、再び合格というゴールへ1歩近づく
  • 過去問演習をしないうちは、他にどんな勉強をしたところで"足踏み"状態
  • あなたが弁理士試験の受験勉強を何年も今後続けるほど、日本の国力に「遊び玉」は残されていない
  • 弁理士試験の受験勉強なんて、合格してサッサと終わらせてほしい
  • 1つの教材しかやれないとしたら、何を選ぶか?
  • 「過去問演習を続ければ合格する」というシンプルな一本道を走りやすいように整備
  • 「合格発表がある前、8月から過去問演習に着手しておいて本当によかった」
  • 弁理士試験では、過去の本試験で出題されたテーマが、次の本試験でも繰り返し出題される
  • 「どうしても弁理士試験に合格したい」

すでに登録された方はこちら

誰でも
【お知らせ】レターの有料配信版を作ります
読者限定
インプット教材としても「短答過去問」が最強
読者限定
『全肢解説』の条約編、最新版をリリースしました
読者限定
自分の不理解は、問題演習によってのみ露呈する
誰でも
論文式試験でも過去問が繰り返し出題されている
誰でも
「楽観性バイアス」と、合格までの計画の見直し
誰でも
9月の合格発表を見据えた8月の勉強メニュー
読者限定
合格者はやったことの積み重ねで合格し、不合格者はやってないことの積み重...